金吾财讯 | 3月4日晚间,南山铝业国际更新了其聆讯后招股书,拟在香港主板上市。
南山铝业国际为南山铝业(600219.SH)的全资子公司,后者于1999年登陆上海证券交易所,是沪深300指数成分股。作为传统产业的又一名成员,南山铝业国际与此前过讯的赤峰黄金同属矿业股,在港股中也有中国铝业(02600)、中国宏桥(01378)等同行,本身并不是什么新鲜的概念,在打新上或不会有太多波澜。
以下为公司的招股信息。
公司全称:南山铝业国际控股有限公司
独家保荐人:华泰国际
控股股东:南山集团(70.69%)
南山集团是中国大型民营企业集团,业务涵盖铝业、纺织、石化、金融等多个领域,旗下拥有南山铝业(600219.SH)、南山智尚(300918.SZ)、恒通股份(603223.SH)等上市公司。南山集团由龙口市东江街道南山村村民委员会持有51%的股权,后者曾被认为是仅次于华西村的“天下第二村”。
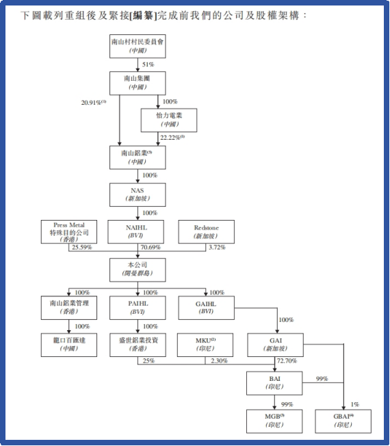
主要股东:公司股权结构较为紧密,主要股东包含NAIHL、Press Metal、Redstone、怡力电业、均为公司实控人或关联公司,下图为公司当前的股权结构。

图片来源:公司招股书
其中,Press Metal是东南亚地区最大的综合性铝业公司,氧化铝年需求量超过两百万吨。同时,Press Metal亦是公司最大的客户,与公司签订长期氧化铝承购协议。截至2024年9月30日,Press Meta占公司收益贡献百分比的53.4%。
基本面信息:东南亚氧化铝生产龙头
南山铝业国际是位于东南亚的氧化铝制造商,重点聚焦于开发印尼铝土矿以及煤炭资源。根据弗若斯特沙利文的资料,截至2023年末,公司为东南亚氧化铝市场的第二大生产商,且按实际产量计,公司于2023年生产氧化铝达到191万吨,占东南亚氧化铝行业34.9%的市场份额。按2023年的设计年产能计,公司的氧化铝产能在印尼及东南亚地区排名首位。
公司业务模式以生产和销售冶金级氧化铝为重点。冶金级氧化铝是生产电解铝的重要原材料,而电解铝是获取金属铝的主要来源。由于“双碳”政策限制,中国电解铝产能总量受到政府的严格限制。因此,不少中国公司已制定将铝产业链转移到海外的计划,并在以印尼为代表的铝土矿资源丰富、投资环境适宜的地区建立生产工厂。
截至2023年末,公司加权平均设计年化产能为200万吨氧化铝,产能利用率达到95.5%。于2024年上半年,公司已启动建设新氧化铝生产项目新增氧化铝生产设施,预计建设完成后,公司氧化铝产能将进一步提升,带动公司业绩增长。

图片来源:公司招股书
财务数据:24年营收净利大增,或受益氧化铝价格高涨
2021财年-2023财年以及截至9月30日止的2024年,公司分别实现营收1.73亿美元、4.67亿美元、6.78亿美元以及6.83亿美元。同期,公司实现年内利润3971.0万美元、9609.2万美元、1.73亿美元以及2.66亿美元。可以看出,公司于2023年—2024年期间营收利润实现了大幅增长。公司招股书显示,是由于公司二期氧化铝生产项目于2022年末投产,产品销量大幅增长所致。
尽管销量增长带来了销售成本的增加,但由于生产人员的成本相对稳定,以及生产氧化铝所需的原材料——液碱及煤炭成本下降,公司的毛利率在2024年实现了正向增长。截至2024年9月30日,公司经营毛利率为46.27%,同比2023年同期的27.16%大幅增长。截至2024年9月30日,公司经营净利润为38.99%,较2023年同期的24.33%同样涨幅惊人。
值得注意的是,公司毛利率的快速增长或与2024年氧化铝价格走高有关。受2024年几内亚矿石供应端问题以及国内环保整治因素影响,2024年全年氧化铝价格持续走高,或造成了公司去年业绩较高的情况。

图片来源:大越期货研报
随着时间进入2025年,铝矿供应问题得到解决后,其价格近期出现明显回落,公司未必能在未来的经营中持续维持同等水平的毛利率。
从公司资产情况来看,公司于2024年9月宣布派发股息2.66亿元,导致公司资产净值较2023年同期有所下降。截至2024年9月30日,公司资产净值为12.12亿美元,较2024年初小幅下降4.5%。值得一提的是,这是南山铝业国际近三年内首次派息。考虑到递表时间,公司的派息行为或与公司拆分上市,优化财务结构有关。
公司招股书显示,公司经营可能存在以下需要关注的风险因素:
公司业绩受铝业市场影响显著,铝价市场行情的波动或大幅影响公司收入。
氧化铝生产受原材料价格影响,若铝土矿、煤炭及液碱价格上涨,或影响公司盈利能力。
公司客户集中度较高,第一大客户占总收益比重在47%~53%之间。
公司经营受印尼当地环境、货币汇率、法律法规影响。
募资完成后,公司将把资金用于以下几个方向:
在印尼廖内群岛省民丹岛经济特区进行新的氧化铝生产项目的开发与建设,可以通过新氧化铝生产项目将氧化铝产能进一步扩大至合共四百万吨氧化铝。
用于补充一般运营资金。