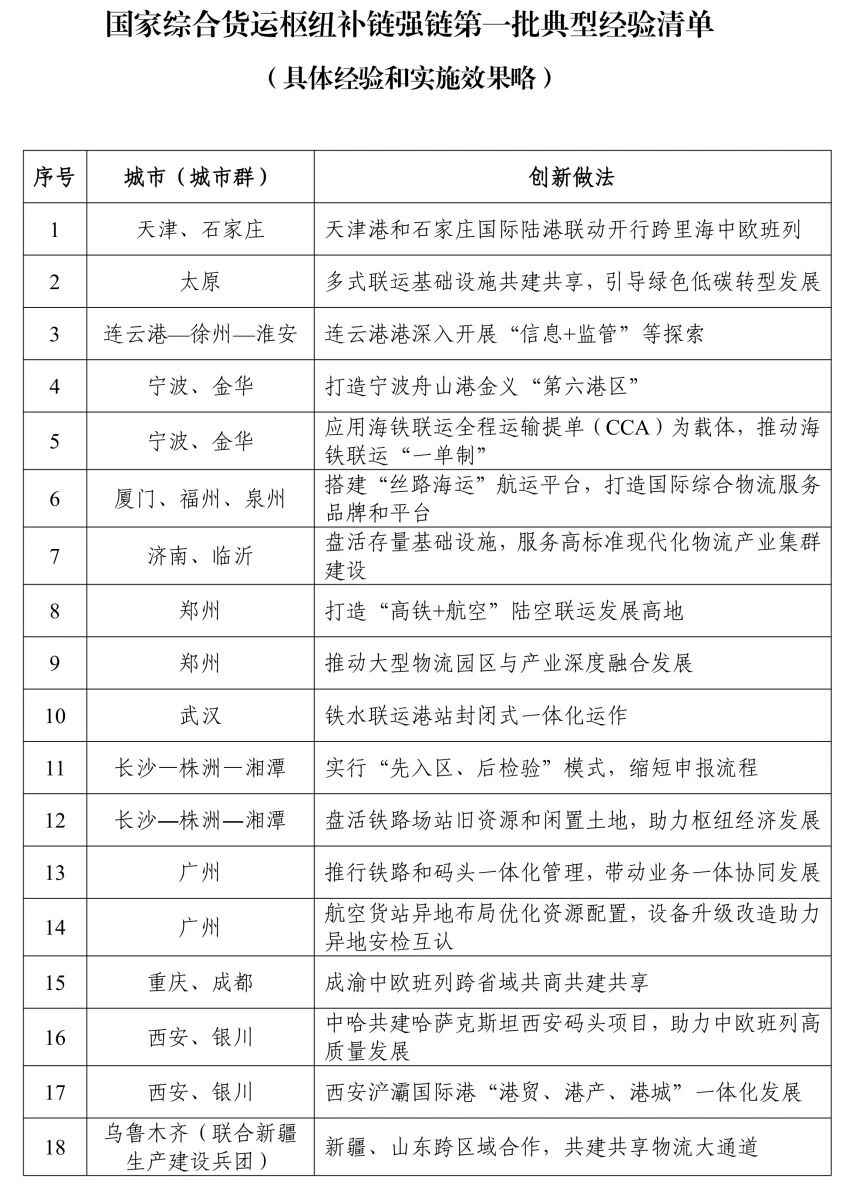
金吾财讯 | 据交通运输部公众号消息,日前,交通运输部办公厅印发关于推广国家综合货运枢纽补链强链第一批典型经验的通知,在前两批25个支持的国家综合货运枢纽补链强链城市中遴选确定了18项典型经验(清单附后)。
通知提出,2022年以来,交通运输部和财政部支持三批37个国家综合货运枢纽补链强链城市,安排资金引导支持综合货运枢纽加强“基础设施及装备硬联通、规则标准及服务软联通和建立健全一体化运营机制”,开展国家综合货运枢纽补链强链交通强国专项试点,在优化综合货运枢纽布局、推动跨运输方式一体化融合、多式联运数据互联共享、跨区域共商共建共享、多式联运“一单制”、绿色智能化转型等方面取得积极成效。
下一步,交通运输部将继续总结推广国家综合货运枢纽补链强链典型经验,进一步加强对相关枢纽城市的指导,鼓励探索创新,力争尽快形成更多可复制可推广的经验。