logo
< 返回
【首席视野】薛鹤翔:关于中美互征港口费用的事件点评
金吾资讯 2025-10-23 13:11:20

薛鹤翔、柴玉荣(薛鹤翔系申银万国期货研究所所长、中国首席经济学家论坛成员)

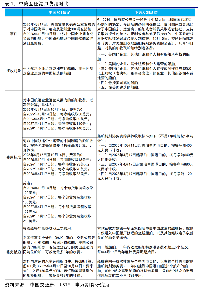
事件:9月29日,国务院公布关于修改《中华人民共和国国际海运条例》的决定。10月10日,交通运输部发布《关于对美船舶收取船舶特别港务费的公告》,10月14日起,对美船舶收取船舶特别港务费。此次主要是对今年4月美国公布的对中国海事、物流及造船业301调查措施的反制措施。
征收对象:自2025年10月14日起,对美国的企业、其他组织和个人拥有船舶所有权的船舶;美国的企业、其他组织和个人运营的船舶;美国的企业、其他组织和个人直接或间接持有25%及以上股权(表决权、董事会席位)的企业、其他组织拥有或运营的船舶;悬挂美国旗的船舶;在美国建造的船舶,由船舶挂靠港口所在地海事管理机构负责收取船舶特别港务费。
费用标准:特别港务费的收取分阶段实施,(一)自2025年10月14日起靠泊中国港口的,按每净吨400元人民币计收;(二)自2026年4月17日起靠泊中国港口的,按每净吨640元人民币计收;(三)自2027年4月17日起靠泊中国港口的,按每净吨880元人民币计收;(四)自2028年4月17日起靠泊中国港口的,按每净吨1120元人民币计收。
对集运的影响:中美互征港口费用对集装箱海运的主要影响在于运价和航线网络重构。首先在运价方面,目前大部分头部船公司均公告不会额外征收附加费,尤其对于COSCO和OOCL可能面临的价格挑战会更大一些,但中远集运也发布公告仍会坚持投入稳定运力,保持稳定的服务品质,确保费率及附加费和市场水平保持一致。从具体增加的费用来看,以中国前往美国12000TEU的集装箱船和美国前往中国8000TEU的集装箱船测算,中国反制措施所带来的额外成本基本和“301调查”对中国船企带来的额外成本基本一致。在航线网络重构方面,成本结构变化重塑了不同船公司在跨太平洋航线上的竞争力,船公司进行船舶置换、调整挂港顺序,甚至开辟经第三国(如越南、马来西亚)的“迂回”航线,熟悉的直达航线被打乱,可能导致运输时间延长、供应链计划更复杂。
对其他商品的影响:此次事件预计将通过成本抬升、运力重构和贸易流转向三大路径影响商品市场。其影响在板块和品种间存在显著分化,除了集运以外,预计对能源及部分进口依赖型商品受到的冲击最为直接。全球约15%的油轮由美上市公司运营或拥有,反制措施导致这些船只面临高额港务费,促使租家规避美资船,有效运力下降,推升运价。一艘VLCC单次靠港费约4200万元,相当于中东-中国航线日租金增加超13万美元。黑色板块铁矿石运输成本上升将推高到岸价,可能引发期货价格短期支撑较强,但煤炭和下游钢铁行业国内定价为主,受进口成本冲击较小,生产利润大概率承压。新能源产业链来看,锂电池、光伏组件等出口导向型商品,主要依赖中欧班列及东南亚航线,受中美航运政策直接影响有限。风险提示:政策出现超预期变化,实际集装箱船载重偏差。
推荐